«Высота 8200 метров, температура -6» (из русского дубляжа фильма «Аэронавты»)
«- А если подключить больше потребителей?» - Тогда возрастет нагрузка на двигатель» (из русского дубляжа фильма «Война токов»)
«6 узлов - это скорость, на которой самолет мог лететь на высоте 21 км» (из перевода статьи про самолет U2 в журнале «Популярная механика»)
«Покрытие должно выдерживать температуру -300 оС» (из перевода пресс-релиза американской компании)
«Технологии Industrie 4.0 окажут на промышленное производство такое же разрушающее воздействие, как Интернет на общение» (с сайта компании Kuka)
Что не так со всеми вышеприведенными примерами перевода? Только одно: у переводчика не загорелась красная лампочка «этого не может быть!», хотя наличие такой «лампочки» — один из важнейших профессиональных навыков.
Сегодняшняя ситуация такова, что в большинстве случаев на перевод поступают тексты, мягко говоря, низкого качества. Пишут их как «неносители» языка, так и «неносители» мозгов. И прямая обязанность современного переводчика — стать последним барьером на пути глупости. Увы, справляются с этим далеко не все. Переводчик должен развивать и тренировать умение обнаружить как в тексте исходника, так в тексте перевода то, чего не может быть, потому что не может быть никогда.
А чего не может быть никогда? Если мы переводим не научную фантастику, то, очевидно, что текст не должен противоречить:
• законам природы;
• законам логики;
• принципам работы объекта;
• установленным фактам;
• самому себе.
Графически это можно представить в виде пирамиды проверки текста (рис. 1):

Рис. 1 — Пирамида проверки текста.
В случае выявления подобных противоречий у переводчика должна сразу «загораться красная лампочка»: здесь что-то не то! Надо «копать» и разбираться: то ли автор ошибся, то ли я как переводчик чего-то не понимаю.
Пройдемся снизу вверх по этажам нашей пирамиды.
Первый уровень — законы природы, которые существуют объективно и независимо от нашего желания. Они накладывают массу запретов на происходящие в нашем мире события. Их незнание хотя бы в объеме школьного курса физики и химии приводит к грубейшим ошибкам в переводе. Нельзя одновременно измерить координаты и скорость электрона; нельзя лететь быстрее скорости света; нельзя более холодным телом нагреть более горячее; нельзя построить вечный двигатель… нельзя, нельзя, нельзя. Вся природа — это сумма нерушимых запретов. И пренебрежение в тексте вторым законом термодинамики — не менее серьезное преступление, чем нарушение уголовного кодекса. Тем более что незнание законов природы не освобождает переводчика от ответственности :).
Второй уровень — законы логики. Они придуманы человеком и должны соблюдаться в написанных человеком текстах. Увы, часто можно видеть, что автор (а вслед за ним и переводчик) пишет «из А следует В», когда на самом деле между А и В нет решительно никакой связи. Не менее частое нарушение логики — сваливание в одну кучу разнородных элементов («наши станки, трехмесячные курсы подготовки и программа последпродажного обслуживания»). Сюда же относится и inconsistency, когда одна и та же сущность называется разными терминами. Тут уже требуется «побрить» текст бритвой Оккама (рис. 2), на которой, как известно, написано «не надо плодить сущности сверх необходимости».

Рис. 2 – Мистер Оккам отправляется за переводчиком,
не соблюдающим принцип consistency.
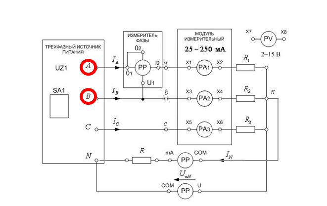
Третий уровень — логика работы описываемых объектов. Вот попалась в тексте фраза «for maintenance, connect points A and B». Если переводчик просто переведет ее как «для проведения технического обслуживания перемкните точки А и В», то это плохой переводчик, «переводчик букв». Хороший переводчик найдет электросхему (рис. 3) и посмотрит —а что это за точки такие? (разумеется, для этого надо уметь читать электросхемы). А из схемы следует, что между этими точками — межфазное напряжение. Если их и правда перемкнуть, то это будет последнее, что электрик сделает в своей недолгой, но яркой — в буквальном смысле слова — жизни. Авторы текста ошиблись, перепутав точки, переводчик их не поправил — и вот такой трагичный финал… А всего-то надо помнить правило Валерия Афанасьева: «Переводчику платят не за перевод. А за то, чтобы потом с переведенным документом не возникало проблем».

Рис. 3 – Опасные точки на электросхеме.
Четвертый уровень — внутренняя непротиворечивость текста. Если на первых 25 страницах автор доказывал, что, скажем, ветроэнергетика — это перспективное направление, а на 26-й мы вдруг читаем «у ветроэнергетики нет будущего», тут для переводчика это повод серьезно задуматься: либо он не понял автора, либо у автора большие проблемы с интеллектом. Увы, оба варианта встречаются одинаково часто.
Пятый уровень — стандартный, классический fact checking. Если текст не художественный, он не может противоречить установленным фактам. Если автор пишет «при бросании куска лития в воду выделяется хлор», переводчик обязан задать себе простой вопрос: а откуда там возьмется хлор, если в реакции участвуют только литий, водород и кислород? Или читаем «на учителя смотрят 25 внимательных глаз» — тоже есть, что обсудить J
Любой текст — и переводимый, и создаваемый переводчиком — обязан проходить описанную пятиуровневную проверку. И на каждом этапе у переводчика может загореться красная лампочка. И пока она горит — дальше переводить нельзя. Надо остановиться и разбираться. Ошибка автора? Непонимание текста переводчиком? Незнание каких-то фактов?
Увы, в реальной жизни с такой проверкой дела обстоят плохо, о чем красноречиво свидетельствуют приведенные в начале статьи примеры (скоро мы к ним еще вернемся). Почему так происходит? Корни проблемы уходят в структуру подготовки переводчиков. Как правило, естественнонаучные дисциплины на лингвистических специальностях вообще не изучаются. Это точно сформулировано в работе К.И. Фалько: «круг дисциплин включает в себя дисциплины гуманитарного и лингвистического профиля, не принимая во внимание основы естественных и точных наук, столь необходимых в условиях супертехногенной цивилизации». Вообще-то это катастрофа. На инженерных специальностях до 40% учебного плана составляют гуманитарные дисциплины. Обратное неверно. Таким образом, весь первый, базовый уровень нашей пирамиды из-под будущего переводчика выдергивается. Логика как таковая также не преподается. Практически не рассматриваются вопросы перевода «неправильных» текстов — а сегодня других текстов на перевод просто нет. Совсем все плохо обстоит с пониманием логики работы описываемых объектов. Как правило, лингвисты постоянно обсуждают вопросы терминологии и ее правильного выбора, не осознавая, что никакой глоссарий не спасет, если переводчик не понимает то, о чем он переводит. Есть масса печальных примеров, когда перевод выполнен точно по глоссарию и при этом является абсолютно неверным. Достаточно вспомнить пресловутый термин «арматура» или английский «pin». Наконец, не лучше дело обстоит со знанием фактов, умением их отыскать и проверить.
А теперь разберем примеры из начала статьи.
1. «Высота 8200 метров, температура -6» (из русского дубляжа фильма «Аэронавты»).
На такой высоте температура около -30. Минус шесть градусов Цельсия там просто не может быть. Причина ошибки — действие происходит в середине XIX века в США и, разумеется, температура указывается в градусах Фаренгейта. Категория ошибки — несоответствие установленным фактам. У переводчика должна была зажечься красная лампочка: «слишком тепло для такой высоты».
2. «- А если подключить больше потребителей? - Тогда возрастет нагрузка на двигатель» (из русского дубляжа фильма «Война токов»).
В этой сцене Вестингауз и Тесла обсуждают энергосистему. Исходя из логики работы электросхем, подключение большего числа потребителей приведет к росту нагрузки на генератор, но никак не на двигатель. Тем более, за пять минут до этого эпизода в фильме явно говорится, что электродвигатель переменного тока пока не удается создать. Категория ошибки: несоответствие принципам работы и нарушение внутренней логики.
3. «6 узлов - это скорость, на которой самолет мог лететь на высоте 21 км» (из перевода статьи про самолет U2 в журнале «Популярная механика»).
Шесть узлов — это около 11 км/ч. Разумеется, на такой скорости, да еще и на высоте 21 км, где воздух крайне разрежен, ничего тяжелее воздуха летать не может. Переводчику всего-то надо было посмотреть характеристики самолета U2, чтобы убедиться, что летает он на вполне приличной скорости около 690 км/ч. А 6 узлов в данном случае — диапазон, в котором скорость должна оставаться, чтобы, с одной стороны, не произошел срыв пламени в двигателях, а с другой — планер не развалился от скоростного напора. Категория ошибки — несоответствие принципам работы и известным фактам.
4. «Покрытие должно выдерживать температуру -300 оС» (из перевода пресс-релиза американской компании).
Температура — это средняя скорость движения молекул. Когда молекулы останавливаются, наступает абсолютный ноль и дальше тело охладить нельзя. Температура абсолютного нуля — чуть ниже, чем -273 оС. Кстати, откуда взялась подобная глупость в тексте? Американский маркетолог, тоже не изучавший естественных наук, перевел температуру из Фаренгейта в Цельсий, получил «некрасивое» число в -273 градуса и решил его округлить. Категория ошибки — нарушение законов природы.
5. «Технологии Industrie 4.0 окажут на промышленное производство такое же разрушающее воздействие, как Интернет на общение» (сайт компании Kuka).
Компания Kuka — один из основоположников концепции Industrie 4.0 (да, этот факт должен быть известен переводчику, если он берется переводить документацию данной компании). Поэтому подобное заявление выглядит по меньшей мере странно. На самом деле в исходнике было написано «Industrie 4.0 will have the same disruptive consequences for industrial production as the Internet has had for communication». То есть «Концепция Industrie 4.0 столь же сильно преобразует промышленное производство, как Интернет преобразовал человеческое общение». В данном случае переводчик не только не понял смысла текста, но и не зажег красную лампочку, получив столь сомнительный перевод. Категория ошибки — нарушение внутренней логики и несоответствие установленным фактам.
Подведем итоги. Исходные тексты практически всегда содержат грубые ошибки всех пяти категорий. Прямая обязанность переводчика — не допускать попадания таких ошибок в его работу. Для этого надо развивать в себе умение зажигать красную лампочку «этого не может быть!». Как? Изучая законы природы хотя бы в рамках школьного курса, законы логики, принципы работы описываемых объектов и собирая максимально возможную информацию о предмете.

Троицкий Дмитрий Игоревич - руководитель и владелец агентства переводов и разработки программного обеспечения TTS, работал в АО «Атомэнергопроект». В настоящее время также ведет курсы перевода («Машиностроительный перевод», «Перевод в науке и образовании», «Борьба с Runglish», «Автоматизация труда письменного переводчика» и др.) в школе переводчиков и в университетах страны.
Комментарии 0